脑膜瘤是最常见的颅内原发性肿瘤之一,不同分级的脑膜瘤患者预后差异很大,从良性到高度侵袭性,最终可能导致死亡[1]。对于肿瘤进展风险的早期而可靠的识别是重要的。然而,目前仅建立了高度侵袭性肿瘤的分子标志物(CDKN2A/B和TERT启动子突变),而对于低危和中危脑膜瘤的患者分子基础分层尚待完善[2-4]。本研究旨在为中低危患者提出新的预测及分级标准,描述并比较验证了WHO分级、特定拷贝数变化和基于甲基化的分类的独立预测能力[5]。
本研究收集了2868位患者的3031例脑膜瘤样本的DNA甲基化数据和拷贝数信息,以及858例样本的突变数据,分析DNA甲基化亚组、拷贝数变异(CNVs)、突变和WHO分级。在514例患者的回顾性队列中评估了预后的预测能力,在184例回顾性队列和287例多中心病例的前瞻性队列中进行了验证。

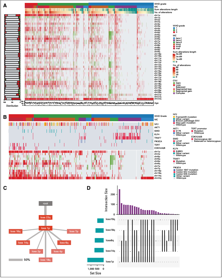
图1. 脑膜瘤的表观遗传学特征
研究分析了3031例脑膜瘤样本样本,对他们的表观遗传学特征进行了整合。结合脑膜瘤的甲基化分级(methylation class,MC),作者提出了甲基化家族(methylation family,MF)的概念[6]。良性MF包括MC中的ben-1、2、3,中间型MF包括int-A、B以及恶性MF。拷贝数变异(copy number variations,CNVs)也被证实与甲基化水平高度一致,良性MF中ben-1表现为22q的缺失,ben-2的拷贝数图谱平坦,而ben-3的特征是全染色体增益。在中间型MF中,整个染色体缺失的数量增加,最后恶性MF的特征是大量的CNV,包括CDKN2A/B基因座9p上的局灶性纯合缺失。(图1A)
不同的基因突变也与CNV模式一致:孤立的NF2突变通常与WHOⅠ级,孤立的22q缺失及MC ben-1相关,AKT1,SMO、KLF4和TRAF4突变常见于MC ben-2的WHO 1级脑膜瘤,拷贝数分布平坦。基因组紊乱的脑膜瘤,包括CDKN2A/B纯合子缺失,大多数为WHO3级和MC mal分级,且TERT启动子突变丰富。(图1B)
表1. 单拷贝数变异对预后的影响


图2. 拷贝数变异对预后预测的生存分析
依托多重荧光免疫组化技术平台,阔然基因推出了肿瘤免疫微环境全景分析解决方案,全景剖析肿瘤免疫微环境中的杀伤性T细胞、耗竭性T细胞、巨噬细胞、B细胞、三级淋巴结构和免疫检查点受体的浸润情况,全面评估患者的预后和接受免疫抑制剂治疗的疗效,挖掘肿瘤免疫微环境与肿瘤发生发展、复发、转移和耐药机制的关系和临床分子机理。
通过单变量分析,确定1p,6q和10q等缺失为最有价值的标志,通过对WHO分级,甲基化家族分级,性别,肿瘤位置等因素进行调整后,1p缺失p值仍<0.01,表明1p缺失可以作为独立预测的标志物(表1)。1p的存在或缺乏可以进一步对组织学上WHO1级、2级和复合WHO 1级或2级病例进行分层。如果存在1p缺失,结果类似于WHO Ⅱ级或中间型MF 。这表明任何具有1p缺失的脑膜瘤都应被认为至少是WHO分级2级(图2)。因此,1p状态是一个有吸引力的分析目标,因为它具有预后相关性,在很大比例的脑膜瘤中含量丰富,并且检测有效。
为了验证CNVs对于预后的独立验证能力,研究者提出了CNV-Lasso模型与CNV-Literature模型,前者仅包括1p,6q,14q的缺失(图3C),后者增加了对10q缺失的分析(图3D)。如果没有上述任何一种拷贝数变异,就被归类为低风险,1-2个CNVs为中风险,三个或三个以上为高风险。本研究也证实了WHO分级(2016及2021分级)(图3A、B)以及甲基化分级对预后预测的风险分层。(图3E)

图3. 不同分类方法对预后的危险分层分析
对不同模型的预测能力进行了对比,结果显示CNV-Lasso模型的c指数为0.701,CNV-Literature模型为0.709,甲基化家族为0.719。与WHO 2016分级(c指数为0.683)和WHO2021分级(c指数为0.697)相比,这3个模型指标均较好(图3F)。10年的Brier预测误差在所有模型中相似(0.170-0.178),但甲基化模型的预测误差更低(0.158)。这一结果在验证队列中也得到了证实。因此,结合上述分子分型及WHO分级的方法可能在风险预测方面产生重要进展。

图4. 评估脑膜瘤危险分组的一般流程
根据不同的检测方法,提供了三种分子分析途径。甲基化阵列同时提供CNVs的信息,产生综合风险评分,从而在所有情况下提供最准确的风险分层。(图4 Option1)对于组织学分级1和2的病例,1p的状态可以作为一个替代物,以增加区分真正低风险和高风险病例的预测能力。然而,与综合评分相比,这降低了准确性,并且没有进一步将1p删除病例分层为中等和高风险。当检测到1p缺失时,产生6q和14q染色体状态的额外测试可以通过实施CNV-Lasso模型进一步对风险进行分层。或者,在研究1p后,可以进行更有针对性的基因分析。(图4 Option2)靶向基因分析可用于识别与低风险相关的TRAF7和KLF4中的SNV,以及与进展的高风险相关的TERT启动子突变和CDKN2A/B的纯合缺失。与1p状态检测类似,靶向基因分析仅准确地对病例子集进行分层,可能需要额外的分子检测来最终确定进展的风险。(图4 Option3)

图5. 综合三种分类方法合并为综合的分子形态学评分
将所有的风险分层方法每一层分别赋值合并为一个综合的分子形态学评分,结果进一步大幅提高了准确性(c指数0.744)(图5)。这一综合评分在所有三个队列中始终提供了较高的准确性,显著优于WHO分级(c指数差异p0.005)。除了总体分层优势外,综合评分更精确地分离了WHO 1级和2级肿瘤诊断挑战性界面的进展风险(回顾性和前瞻性验证队列的风险比分别为4.34[2.48-7.57]和3.34[1.28-8.72])。因此,新的综合分子形态学评分可以帮助中低风险的脑膜瘤患者更准确的预测预后,从而尽早地做出针对性治疗。

图6. 整合模型不同危险分组中临床、组织学、表观遗传学特征
将这些组织学和分子数据合并成一个完整的三层评分显著提高了脑膜瘤分层的精确度。
在稳健预后预测的基础上,将其应用到常规诊断中,为脑膜瘤患者的临床决策提供信息。
参考文献

马鑫

王兴朝

